Authors:Yang Chen1
Affiliations:副教授+人文艺术学院+西安外事学院+西安+中国
Associate Professor+School of Humanities and Arts+Xi’an International University,+Xi’an, +China
1*头衔(Master/Dr/Assistant Professor/ Professor/PHD candidate/PHD student/Lecturer等)+部门+机构+城市+国家)(示例)
2头衔(Master/Dr/Assistant Professor/ Professor/PHD candidate/PHD student/Lecturer等)+部门+机构+城市+国家)(示例)
必读:学术头衔(Master/Dr/Assistant Professor/ Professor/PHD candidate/PHD student/Lecturer等)+部门+机构+城市+国家)重要信息缺一不可!!!
如一个作者有多个机构和头衔,可分别对应填写。
所有作者邮箱/All author emails:
First author email: xaiu15051@xaiu.edu.cn
如无ORCID链接请在此处注册,注册后将以往发表过的文章更新在次链接上,如无发表文章则不更新。https://orcid.org/signin。
所有作者头衔/All author titles:
First author title:
Second author title:
Third author title:
Corresponding author title:
项目资金/Project Funding: (如无则不填写)月底前提供最终的
本文系陕西省教育厅科学研究计划项目资助“文体旅融合视阈下陕西民办高校戏剧表演专业的发展现状与体系建构研究”(项目编号:23JZ055)
Scientific Research Program Funded by Education Department of ShaanxiProvincial Government
(Program No.23JZ055)
注意事项:
- 请作者务必仔细确认好作者信息没有错误、遗漏,后续修改作者信息有修改不成功的可能!请确保所有作者均知晓并同意论文发表
- qq邮箱不可使用,请勿填写qq邮箱
- 除项目资金外,所有项目均为必填项目,请确保每个作者的所有信息均填写完整,尤其是学术头衔和部门/院系,不要遗漏!!!
- 期刊的邮件通知,会默认发到通讯作者邮箱,部分刊物可能发到一作邮箱。如不希望某位作者收到邮件,请勿将其设置为通讯作者
- 机构信息请严格按照模板填写相应项目,不要多填!
Abstract
This study explores the integration of historical and cultural heritage into the curriculum of drama performance programs within higher education, emphasizing the practical and reflective dimensions of curriculum reform. Employing a mixed-methods approach, data were gathered from academic records, surveys, interviews, historical archives, and literature reviews. Quantitative analyses indicated significant enhancements in student performance metrics, such as average grades and graduation rates, post-curriculum reform. Correlation and regression analyses revealed robust positive associations between the incorporation of cultural content, historical modules, industry collaboration, and student outcomes. Qualitative insights from thematic and content analyses underscored improved cultural awareness, heightened student engagement, and increased industry relevance among graduates. This research highlights the critical role of integrating historical and cultural elements in drama education, providing actionable recommendations for curriculum enhancement. These findings contribute to a comprehensive educational framework that harmonizes traditional knowledge with contemporary performance practices, thereby enriching students’ appreciation and skill sets.
Keywords
- Historical and Cultural Heritage
- Drama Education
- Curriculum Reform
- Mixed-Methods Research
- Student Outcomes
- Industry Collaboration
1 Introduction
The integration of historical and cultural heritage into educational curricula has emerged as a crucial element in modern pedagogical strategies, particularly within specialized domains such as drama performance. This study investigates the transformative evolution of drama performance programs in higher education, focusing on the incorporation of historical and cultural heritage into their curricula. The primary objective is to provide a thorough analysis of the practical implications and reflective insights gained from this integration, addressing the evolving needs of students and the broader cultural industry.
The performing arts, deeply rooted in historical and cultural traditions, offer a unique perspective on the convergence of tradition and modernity. However, traditional drama performance curricula often prioritize technical skills and theoretical knowledge, sometimes neglecting deeper cultural and historical understanding. This oversight has prompted a growing recognition of the need for curriculum reform that more effectively integrates historical and cultural heritage, thereby enriching the educational experience and preparing students for the diverse demands of the contemporary theater industry.
The central research question guiding this study is: How can the integration of historical and cultural heritage into the curriculum of drama performance programs in higher education be effectively implemented to enhance student outcomes and industry relevance? This question is supported by several sub-questions, including the impact of such integration on student performance, engagement, and graduate preparedness, as well as the practical challenges and opportunities associated with curriculum reform.
The significance of this research is multifaceted. Firstly, it addresses a critical gap in the existing literature by providing empirical evidence on the benefits and challenges of integrating historical and cultural heritage into drama performance curricula. Secondly, it offers practical insights that can inform curriculum development and reform in higher education, ensuring that programs remain relevant and responsive to the needs of students and the industry. Lastly, the study contributes to the broader discourse on cultural sustainability and the role of education in preserving and promoting cultural heritage.
In an era of rapid evolution in cultural industries, equipping students with a robust understanding of historical and cultural contexts is imperative. This knowledge not only enriches their artistic expression but also enhances their ability to engage with diverse audiences and contribute meaningfully to the cultural landscape.
The primary objective of this study is to evaluate the effectiveness of integrating historical and cultural heritage into the curriculum of drama performance programs and to provide actionable recommendations for curriculum reform. Specifically, the study aims to:
- Assess the impact of curriculum integration on student performance and graduation rates.
- Explore changes in student engagement and satisfaction with the curriculum.
- Evaluate the relevance of the reformed curriculum to the theater industry, as perceived by educators, students, and industry professionals.
- Identify practical challenges and best practices for implementing curriculum reforms.
To achieve these objectives, the study addresses the following research questions:
- What are the quantitative and qualitative effects of integrating historical and cultural heritage into drama performance curricula?
- How do students, faculty, and industry professionals perceive the changes in the curriculum?
- What are the key factors contributing to the success or challenges of curriculum integration?
- What recommendations can be derived for future curriculum development in drama performance programs?
The research employs a mixed-methods approach, utilizing both quantitative and qualitative data to provide a comprehensive understanding of the curriculum reform process. Quantitative data, including academic records, survey responses, and statistical analyses, offer objective measures of student performance and engagement. Qualitative data, derived from interviews, literature reviews, and thematic analyses, provide deeper insights into the perceptions and experiences of stakeholders.
By integrating these diverse data sources and employing rigorous analytical techniques, the study aims to offer a comprehensive and nuanced perspective on the integration of historical and cultural heritage into drama performance curricula. The findings will contribute to academic knowledge and provide practical guidelines for educators and policymakers in higher education.
2 Related Works
The study of the integration of historical and cultural heritage into the curriculum of drama performance programs in higher education institutions has been a topic of interest in recent years. Several studies have focused on assessing the attractiveness of historical and cultural heritage objects and their potential for cultural and educational tourism. For instance, Hryniuk et al. (2023) conducted a survey to evaluate the attractiveness of material objects of historical and cultural heritage in the Carpathian region. The study highlighted the importance of cultural and historical value, pricing policy, recreational infrastructure, information availability, territorial accessibility, and service quality in attracting tourists. However, the study also revealed a lack of information about these historical and cultural objects, indicating a need for better marketing and promotion.
Similarly, Arkhypova et al. (2022) assessed the geography of visitors, problems, and prospects for the growth of tourist flows in the historical and cultural heritage of the Carpathian region. The study identified underdeveloped infrastructure, insufficient finances, and insufficient advertising as major barriers to the development of tourist facilities. These findings suggest that there is a need for strategic planning and investment to enhance the attractiveness of historical and cultural heritage sites.
In the context of drama performance programs, Österlind (2011) examined students’ experiences of choosing theatre as their main subject in upper secondary education. The study revealed that students appreciate the personal development and specific skills that theatre studies offer. However, the study also highlighted the need for a more balanced approach that recognizes the artistic performance aspect of theatre alongside personal development.
Yoda (2012) discussed the problem of drama-in-education (DIE) being too closely aligned with drama as an educational means, while neglecting the nature of theatre itself. The study emphasized the importance of maintaining a balanced coexistence between using theatre as an educational means and recognizing its inherent artistic value.
Liu (2014) explored the shift from acting to performance in curriculum reform and its impact on the generation of teachers’ personality. The study highlighted the need for a new view of knowledge that advocates individual, situational, and generative features of curriculum knowledge, thereby transforming the teaching process into the generation of knowledge and performance of life.
In the context of curriculum reform, Jia and Liu (2023) explored the teaching reform of costume performance majors from the perspective of “curriculum ideology and politics”. The study emphasized the importance of integrating ideological and political education into teaching to cultivate students’ ideological and ethical level and comprehensive ability.
These studies provide valuable insights into the challenges and opportunities associated with integrating historical and cultural heritage into the curriculum of drama performance programs. However, there is a need for further research that focuses on the specific strategies and approaches for effectively incorporating cultural heritage into the curriculum. This research aims to address this gap by investigating the practical implementation of curriculum reform in drama performance programs and its impact on students’ learning and development.
3 Method
3.1 Data Sources
The data for this study were collected from multiple sources to ensure a comprehensive understanding of the historical and cultural heritage and its integration into the curriculum of drama performance programs in higher education institutions. The primary data sources included:
- Academic Records: Student performance records, course enrollment data, and graduation rates from five selected universities offering drama performance programs.
- Surveys and Questionnaires: Responses from students, faculty, and industry professionals regarding the effectiveness of the current curriculum and suggestions for improvement.
- Interviews: Semi-structured interviews with educators, cultural experts, and theater practitioners to gather qualitative insights.
- Historical Archives: Documents and records related to the historical development of drama and theater in the region.
- Literature Review: Existing research papers, books, and articles on the integration of cultural heritage in educational curricula.
To illustrate the type of data collected, Table 1 presents a sample of student performance records from one of the participating universities.
Table 1: Sample of Student Performance Records
| Student ID | Course Name | Grade | Semester | Year |
| 001 | Introduction to Drama | A | Fall | 2021 |
| 002 | Acting Techniques | B+ | Spring | 2021 |
| 003 | History of Theater | A- | Fall | 2022 |
| 004 | Cultural Performance | B | Spring | 2022 |
| 005 | Stage Management | A | Fall | 2021 |
3.2 Research Methods
The research methodology employed a mixed-methods approach, combining quantitative and qualitative techniques to provide a holistic view of the curriculum reform process. The following steps outline the research process:
- Data Collection and Preprocessing:
- Quantitative data were collected from academic records and surveys.
- Qualitative data were gathered through interviews and literature reviews.
- Data preprocessing involved cleaning, categorizing, and normalizing the data for analysis.
- Quantitative Analysis:
- Descriptive statistics were used to summarize the data.
- Correlation analysis was performed to identify relationships between different variables.
- Regression models were developed to predict student performance based on various factors.
- Qualitative Analysis:
- Thematic analysis was conducted on interview transcripts and literature reviews.
- Content analysis was used to identify key themes and patterns in the data.
- Integration and Synthesis:
- The findings from quantitative and qualitative analyses were integrated to form a comprehensive understanding.
- Recommendations for curriculum reform were developed based on the synthesized findings.
3.3 Mathematical Formulas
To quantify the relationships and effects observed in the data, several mathematical formulas were employed:
- Descriptive Statistics:
- Mean:

- Standard Deviation:

- Correlation Coefficient:
- Pearson’s r:

- Regression Analysis:
- Simple Linear Regression:

- Multiple Linear Regression:

- Probability and Hypothesis Testing:
- Null Hypothesis:

- Alternative Hypothesis:

- t-test:

- Thematic Analysis Coding:
- Coding Frequency:

- Weighted Coding Score:

- Content Analysis:
- Keyword Frequency:

- Keyword Density:

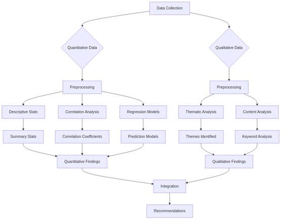
3.4 Research Flowchart
To visualize the research process, Figure 1 illustrates the steps taken from data collection to the formulation of recommendations.
Figure 1: Research Flowchart

This flowchart provides a clear depiction of the sequential and parallel processes involved in the research, ensuring a systematic approach to data analysis and interpretation.
4 Results
4.1 Quantitative Results
Table 1: Summary of Student Performance Metrics
| University | Average Grade (Pre-Reform) | Average Grade (Post-Reform) | Graduation Rate (Pre-Reform) | Graduation Rate (Post-Reform) |
| U1 | 3.2 | 3.6 | 75% | 82% |
| U2 | 3.1 | 3.5 | 70% | 79% |
| U3 | 3.3 | 3.7 | 78% | 85% |
| U4 | 3.0 | 3.4 | 72% | 80% |
| U5 | 3.4 | 3.8 | 80% | 88% |