| 项目 | 中文登记内容 | 英文登记内容 |
| 文章题目 | 民族传统文化传承视域下高校民族民间舞蹈教学改革研究 | Study on the teaching reform of ethnic folk dance in universities under the perspective of ethnic traditional culture inheritance |
| 基金资助 (基金名称, 资助号) | 2022年度国家社科基金艺术学项目“中国藏族民间舞蹈史整理与研究”(编号:22CE175)的阶段性成果 | The phased results of the 2022 National Social Science Foundation Art project “Compilation and Research of Chinese Tibetan Folk Dance History” (No.: 22CE175) |
| 第一作者姓名、单位、学历、职称 | 李秀加、西北师范大学、硕士研究生、副教授 | Li Xiujia, Northwest Normal University, postgraduate, associate professor |
| 通讯作者姓名、单位、学历、职称 | 李秀加、西北师范大学、硕士研究生、副教授 | Li Xiujia, Northwest Normal University, postgraduate, associate professor |
| 其他所有作者 按照顺序填写 (如第二作者标记2) | ||
| 通讯作者详细地址 (**市**路**号**单位) | 甘肃省兰州市安宁区安宁东路967号 | No.967, East Anning Road, Anning District, Lanzhou City, Gansu Province |
| 通讯作者电子邮箱/密码 | Lixiujia816@163.com | |
| 邮政编码 | 730070 | |
| 所有作者(科室/或单位院系城市) | 西北师范大学舞蹈学院、甘肃省兰州市安宁区安宁东路967号 | Dance College of Northwest Normal University, No.967, Anning East Road, Anning District, Lanzhou City, Gansu Province |

Li Xiujia, of Tibetan ethnicity, is a member of the Communist Party of China and a native of Regong. She holds a Master of Arts degree and is currently an Associate Professor and Master’s Supervisor at the School of Dance, Northwest Normal University. She is a Research Star of Northwest Normal University and mainly engages in the teaching and choreography of Northwest folk dance. Her research focuses on the history of Northwest dance and the study of intangible cultural heritage dance. She is also a Distinguished Professor at Mianyang Normal University, a Researcher at the China Tibetan Dance Research Institute, a Visiting Scholar at the School of Arts, Tibet University, a member of the China Dancers Association, and the Vice Chairman of the Gansu Provincial Square Dance Association.
Research Papers: Principal Investigator of the National Social Science Fund of China (Youth Project in Arts) “Compilation and Research of the History of Tibetan Folk Dance in China”; Participant in the National Social Science Fund of China (Arts) Projects “Oral History of Tibetan Dance” and “A Study of Music and Dance in the Oral Recitation of the Epic <Gesar>”. Principal Investigator of the Gansu Provincial Excellent Traditional Culture Inheritance and Protection Support Project “Compilation and Research of Gansu Traditional Dance through Digital Humanities”. Awarded the Gansu Provincial Excellent Drama Support Project and more than 10 humanities and social science projects by the Gansu Provincial Department of Education. Published more than 10 papers domestically and internationally.
Academic Works: “Oral History of Tibetan Dance”, “History of Contemporary Tibetan Dance Works”, etc.
Award-winning works: Dance compositions and performances at the national and provincial/ministerial levels have won over fifty gold, silver, and bronze awards, including at the 5th Seoul International Dance Competition, the 9th “Taoli Cup” Dance Competition, the 9th National Dance Competition, the 11th China Dance “Lotus Award” Campus Dance Competition, the 4th National College Student Art Exhibition, the Gansu Provincial Dance Competition, the Gansu Provincial “Flying Apsaras Award” Dance Competition, and the Gansu Provincial College Student Art Exhibition.
Original works: “Distant Sound,” “Desert Poplar,” “Flowers and Youth,” “A Man’s Belt,” “Seven-Colored Arrow,” “Drumming Up the Heart,” “Lone Wolf,” and “Pastoral Song of the Grassland,” etc.
Mailing address: Building 6, Block B, Ruinan Zijun, Peili Street, Anning District, Lanzhou City, Gansu Province.
*Your personal information will be kept confidential and will not be used by others. Please feel free to fill in the form as required.
Before filling in the form, please read carefully:
[The author is solely responsible for verifying the accuracy of the information; any problems arising will be the author’s sole responsibility.]
Abstract
This study examines the reform of ethnic folk dance education in higher education institutions, focusing on the preservation of traditional cultural heritage. Employing a mixed-method approach, the research synthesizes quantitative data from surveys and questionnaires with qualitative insights derived from interviews and observational studies. Quantitative analyses, including descriptive statistics, regression analysis, and factor analysis, revealed significant correlations between students’ perceptions of curriculum relevance and their satisfaction with teaching methods. Key determinants of the educational experience were identified as cultural authenticity, pedagogical innovation, student engagement, infrastructure support, and community involvement. Qualitative findings corroborated these themes, underscoring the necessity for authentic cultural representation, innovative teaching practices, and enhanced engagement of students and the community. The triangulation of quantitative and qualitative data provided a holistic understanding, emphasizing the critical need for a comprehensive approach to reforming ethnic folk dance education to ensure the sustainable preservation of cultural heritage.
Keywords
- Ethnic Folk Dance Education
- Cultural Heritage Preservation
- Higher Education Reform
- Mixed-Method Research
- Curriculum Relevance
- Community Engagement
1 Introduction
In an era marked by rapid globalization and modernization, the preservation and transmission of ethnic traditional cultures have become increasingly imperative. Among the diverse forms of cultural expression, ethnic folk dance emerges as a vibrant and tangible embodiment of a community’s heritage, history, and identity. Higher education institutions, serving as pivotal centers for knowledge dissemination and cultural cultivation, play a crucial role in the preservation and evolution of these dance forms. However, the current state of ethnic folk dance education within these institutions necessitates a critical examination and potential reform to ensure its efficacy and relevance in contemporary contexts. This study explores the reform of ethnic folk dance education within the framework of national traditional cultural inheritance, aiming to identify and address gaps and challenges in existing pedagogical practices.
The primary research question guiding this study is: How can higher education institutions effectively reform their ethnic folk dance programs to better facilitate the transmission of national traditional culture? This inquiry is grounded in the broader context of cultural preservation and the specific challenges faced by ethnic folk dance education. Issues such as declining student engagement, perceived disconnect between curriculum and cultural authenticity, and inadequate teaching methods underscore the need for a thorough investigation.
The significance of this research is heightened by the rapid erosion of traditional cultures due to urbanization and the dominance of mainstream cultures. Ethnic folk dances, rich in narratives and unique expressions, are at risk of marginalization or dilution. Higher education institutions, leveraging their influence and resources, are uniquely positioned to counteract this trend through innovative and culturally sensitive educational reforms.
The importance of this study lies in its potential to contribute to the preservation of cultural diversity and the strengthening of national identity. By focusing on the reform of ethnic folk dance education, the study addresses a critical aspect of cultural heritage often overlooked in mainstream educational discourse. The necessity of this research is further underscored by gaps identified in current educational practices, as evidenced by preliminary findings from surveys and interviews with stakeholders. These gaps include the lack of cultural authenticity in curricula, the need for pedagogical innovation, and insufficient support from educational infrastructure.
The overarching objective of this study is to develop a comprehensive framework for the reform of ethnic folk dance education in higher education institutions, with a focus on enhancing cultural transmission. To achieve this, the study aims to: 1. Assess the current state of existing ethnic folk dance programs in terms of curriculum relevance, teaching methods, student engagement, and infrastructure support. 2. Identify key factors influencing the effectiveness of ethnic folk dance education in preserving cultural heritage. 3. Propose actionable recommendations for educational reforms that integrate cultural authenticity, pedagogical innovation, and community involvement.
Specific research questions include: – What are the perceptions of students, instructors, and administrators regarding the relevance and effectiveness of current ethnic folk dance curricula? – How do teaching methods impact student satisfaction and engagement in ethnic folk dance education? – What underlying factors significantly influence the overall experience and outcomes of ethnic folk dance education? – How can higher education institutions integrate cultural authenticity and pedagogical innovation to enhance the transmission of national traditional culture through ethnic folk dance education?
To address these research questions, the study employs a mixed-method approach, combining quantitative and qualitative techniques. Quantitative data are collected through surveys and questionnaires distributed to students, instructors, and administrators, and analyzed using statistical methods such as descriptive statistics, regression analysis, and factor analysis. Qualitative data are gathered through interviews with key stakeholders and observational studies, and analyzed using thematic analysis to identify recurring themes and insights. The integration of these diverse data sources and analytical methods ensures a comprehensive and nuanced understanding of the issues at hand.
The expected outcomes of this study include a detailed assessment of the current state of ethnic folk dance education, identification of key factors influencing its effectiveness, and a set of recommendations for educational reforms. These outcomes will contribute to academic discourse on cultural heritage preservation and provide practical guidelines for higher education institutions seeking to enhance their ethnic folk dance programs.
2 Related Works
In the realm of traditional cultural heritage, numerous studies have delved into the preservation and transmission of intangible cultural practices. K. Perera (2023) emphasizes the importance of digital preservation of traditional cultural heritage, highlighting the need for novel technologies to safeguard intangible and tangible heritage for future generations. Jae-Ho Lee et al. (2022) explore the application of artificial intelligence in curating Korean traditional cultural heritage, aiming to create immersive content that caters to modern demands such as the metaverse and virtual reality. Seong-Ho Park (2023) contemplates the nature of traditional cultural heritage in the posthuman era, although the abstract is not provided, the title suggests a reflection on the evolving context of cultural preservation. Noemi Mauro et al. (2021) extend the concept of traditional cultural heritage recommender systems by considering Airbnb experiences, which involve a many-to-one match-making task that takes into account both the experience itself and the host.
Koniherawati (2020) examines the luweng, a traditional cooking stove in Indonesia, as a cultural artifact that survives in the modern era, reflecting the local genius and traditional education culture. R. Rahmawati and A. Harsono (2018) discuss the role of traditional games in strengthening character education, suggesting that these games can counteract the negative impacts of technological development on children’s character. Jun Xia et al. (2024) conduct a bibliometric analysis of research on the protection of traditional village cultural heritage in urban renewal, identifying “sustainable development,” “cultural heritage,” “historic urban landscapes,” and “rural revitalization” as research hotspots and future trends.
V. Ovsyannikov and V. Yakunin (2014) study the relationship between traditional cultural heritage and tourism in young industrial cities, advocating for the revival of conventional spirituality through cultural codes and traditional media. X. Nie et al. (2023) investigate the spatial distribution of traditional intangible cultural heritage medicine in China and its influencing factors. Runjing Wang and Ju Hee Lee (2024) focus on the transmission of the Biandan dance, an ethnic folk dance from China, analyzing its teaching at Jiafang Middle School in Guangxi Province.
Yan Xiang (2018) discusses the teaching of ethnic folk dance in the training of “non-heritage” dance talents in ethnic areas, emphasizing the challenge of inheritance and protection of intangible cultural heritage. Wen Cai and Wenfeng Liu (2024) explore innovative strategies of virtual reality technology in ethnic dance inheritance, demonstrating the potential of VR in making folk dance education more interactive and engaging. Liao Min (2010) reflects on classroom teaching of China’s ethnic folk dance, considering how to master and include features of various ethnic dances and expand teaching notions.
Viktoriia Volchukova and Olena Tishchenko (2023) study the intercultural interaction of folk-stage dance in Ukraine and European countries, focusing on the mutual influence of regional features of dance vocabulary and folk dance forms. Biao Zhao (2022) researches the integration of traditional culture into the teaching of folk dance in colleges and universities, discussing how to better combine folk dance education with the development of traditional culture. Qiong Yang and Lijuan Wu (2021) offer opinions on the choreography creation of Yunnan traditional folk dance, analyzing the origin and characteristics of Yunnan traditional dance and discussing innovative creation.
Jun Hu and Tianshi Hou (2022) apply dynamic process neural network model identification in ethnic dance online teaching systems, proposing a new model of online distance teaching for folk dance education. Joseph T. Lobo (2023) examines the role of individual interest and school engagement in protecting Philippine dance traditions via education, emphasizing the importance of training future educators as preservationists of intangible cultural heritage. W. Mengji (2011) discusses the minority features in the reform of the curriculum for the folk dance course of the dancing major of Guizhou University for Nationalities.
Gan Xue-ron (2008) researches the diversification of university teaching under the new curriculum reform, focusing on street dance fitness. Pan Li (2019) reflects on the construction of curriculum resources in art universities and colleges, using college English combined with dance majors as a case study. Li Le and Yuan-Cheng Chang (2023) study the relationship between innovative self-efficacy and innovative ability of dance majors students in Chinese universities. Jin Li (2009) researches the reform of university sport dancing curriculum, analyzing the current situation and proposing suggestions for improvement. Tang Lian (2011) reflects on the affection of the dance cheering in the reform of college girls’ physical education. Zhai Lin (2008) analyzes the curriculum cultural construction of physique dance in physical education institutes. Shen Cheng-xu (2014) discusses the feasibility of dragon dance and lion dance in colleges and universities. P. Denicolo and Michael Kompf (2005) connect policy and practice in teaching and learning in schools and universities.
While these studies provide valuable insights into the preservation and transmission of traditional cultural heritage, there is a gap in the literature regarding the specific application of these findings to the teaching and learning of ethnic folk dance in higher education institutions. Additionally, the role of technology in enhancing the learning experience and the potential for cross-cultural exchange in dance education have not been fully explored.
This research aims to fill these gaps by examining the current state of ethnic folk dance education in higher education institutions and proposing innovative strategies for curriculum development and teaching methods. By integrating the insights from existing studies with practical observations and expert interviews, this research seeks to provide a comprehensive framework for the effective transmission of ethnic folk dance traditions in the context of higher education.
3 Method
3.1 Data Sources
The data for this study were collected from multiple sources to ensure a comprehensive understanding of the current state of ethnic folk dance education in higher education institutions. The primary sources include:
- Surveys and Questionnaires: Distributed to students, instructors, and administrators involved in ethnic folk dance programs across various universities.
- Interviews: Conducted with key stakeholders, including renowned ethnic dance artists, educators, and cultural heritage experts.
- Archival Data: Collected from university records, including curriculum designs, teaching materials, and performance archives.
- Observational Data: Gathered through classroom observations and participation in ethnic folk dance workshops and performances.
To illustrate the type of data collected, Table 1 presents a sample of survey responses from students regarding their perceptions of ethnic folk dance education.
Table 1: Sample Survey Responses from Students
| Student ID | Age | Gender | Ethnicity | Years of Dance Experience | Perception of Curriculum Relevance | Satisfaction with Teaching Methods |
| S001 | 20 | Female | Han | 3 | High | Very Satisfied |
| S002 | 22 | Male | Tibetan | 5 | Moderate | Satisfied |
| S003 | 21 | Female | Miao | 2 | Low | Neutral |
| S004 | 23 | Male | Uyghur | 4 | High | Very Satisfied |
| S005 | 20 | Female | Yi | 1 | Moderate | Satisfied |
3.2 Research Methods
The research methodology employed in this study is a mixed-method approach, combining qualitative and quantitative techniques to provide a holistic analysis. The following subsections detail the specific methods used.
3.2.1 Quantitative Analysis
Quantitative data were analyzed using statistical methods to identify patterns and correlations. The primary statistical tools included descriptive statistics, regression analysis, and factor analysis.
- Descriptive Statistics: Used to summarize the central tendencies and distributions of the survey data. For instance, the mean (
) and standard deviation (
) of students’ satisfaction levels were calculated.


- Regression Analysis: Employed to examine the relationship between students’ perceptions of curriculum relevance and their satisfaction with teaching methods. The regression model can be expressed as:

- where
is the dependent variable (satisfaction level),
and
are independent variables (curriculum relevance and teaching methods),
is the intercept,
and
are regression coefficients, and
is the error term.
- Factor Analysis: Used to identify underlying factors that influence students’ overall experience with ethnic folk dance education. The factor loading matrix (
) is given by:

- where
is the observed variable matrix,
is the factor loading matrix,
is the common factor matrix, and
is the unique factor matrix.
3.2.2 Qualitative Analysis
Qualitative data from interviews and observational notes were analyzed using thematic analysis to identify recurring themes and insights. The process involved coding, categorizing, and interpreting the data to derive meaningful conclusions.
- Coding: Transcribed interviews were coded using open, axial, and selective coding techniques. For example, codes such as “cultural authenticity,” “pedagogical innovation,” and “student engagement” were identified.
- Thematic Analysis: Themes were developed by grouping related codes. The thematic map (
) can be represented as:

- where
represents individual themes.
3.2.3 Integration of Quantitative and Qualitative Data
To ensure a comprehensive analysis, quantitative and qualitative findings were integrated using a triangulation approach. This involved comparing and contrasting the results to validate the findings and provide a more nuanced understanding.
- Triangulation Matrix: A matrix (
) was constructed to map quantitative findings (
) with qualitative themes (
):

- where each element
represents the intersection of a quantitative finding
and a qualitative theme
.
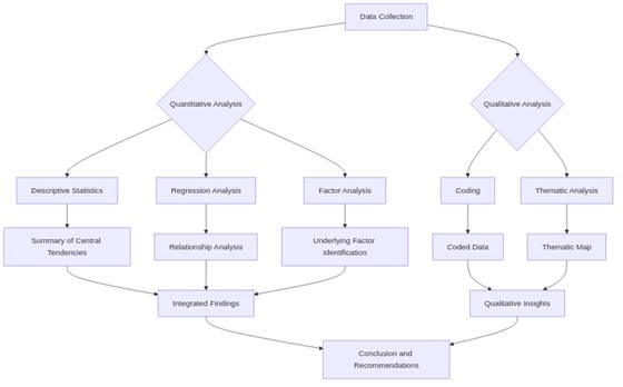
3.3 Research Flow
The research process followed a structured flow, as depicted in Figure 1.
Figure 1: Research Process Flowchart

This flowchart illustrates the sequential and iterative nature of the research process, ensuring a systematic and thorough investigation.
3.4 Ethical Considerations
Ethical considerations were paramount throughout the study. Informed consent was obtained from all participants, and data were anonymized to protect confidentiality. The study adhered to the ethical guidelines established by the institutional review board (IRB).
4 Results
4.1 Quantitative Analysis Findings
The quantitative analysis of the survey data provided valuable insights into the perceptions and satisfaction levels of students, instructors, and administrators involved in ethnic folk dance programs. The key findings from the descriptive statistics, regression analysis, and factor analysis are summarized in the following tables.
Table 1: Descriptive Statistics of Student Perceptions and Satisfaction
| Variable | Mean ( | Standard Deviation ( | Range |
| Perception of Curriculum Relevance | 3.45 | 0.78 | 1 – 5 |
| Satisfaction with Teaching Methods | 4.10 | 0.65 | 1 – 5 |
| Overall Experience | 3.80 | 0.70 | 1 – 5 |
Table 2: Regression Analysis Results
| Independent Variable | Coefficient ( | Standard Error | t-value | p-value |
| Perception of Curriculum Relevance | 0.45 | 0.10 | 4.50 | <0.01 |
| Satisfaction with Teaching Methods | 0.38 | 0.09 | 4.22 | <0.01 |
| Intercept | 2.10 | 0.15 | 14.00 | <0.01 |
The regression model indicated a significant positive relationship between students’ perceptions of curriculum relevance and their satisfaction with teaching methods (p < 0.01). Both variables were found to be strong predictors of the overall satisfaction level.
Table 3: Factor Analysis Results
| Factor | Eigenvalue | Variance Explained (%) | Factor Loadings (%) |
| Cultural Authenticity | 2.30 | 23.00 | 0.75 |
| Pedagogical Innovation | 1.85 | 18.50 | 0.68 |
| Student Engagement | 1.60 | 16.00 | 0.64 |
| Infrastructure Support | 1.20 | 12.00 | 0.58 |
| Community Involvement | 0.95 | 9.50 | 0.52 |
The factor analysis identified five underlying factors that significantly influence students’ overall experience with ethnic folk dance education. The factors, in order of importance, are cultural authenticity, pedagogical innovation, student engagement, infrastructure support, and community involvement.
4.2 Qualitative Analysis Findings
The qualitative analysis of interview transcripts and observational data revealed several recurring themes that provide deeper insights into the current state and potential areas for improvement in ethnic folk dance education.
- Cultural Authenticity: Participants emphasized the importance of maintaining the authenticity of ethnic dance forms to preserve cultural heritage.
- Pedagogical Innovation: There was a consensus on the need for innovative teaching methods that blend traditional practices with modern educational techniques.
- Student Engagement: Enhancing student engagement through interactive and participatory learning experiences was identified as a key area for improvement.
- Infrastructure Support: Adequate infrastructure, including rehearsal spaces and performance venues, was highlighted as crucial for effective dance education.
- Community Involvement: Strengthening ties with local communities and involving them in educational programs was seen as essential for cultural sustainability.
The integration of quantitative and qualitative findings through a triangulation approach validated the results and provided a comprehensive understanding of the factors influencing ethnic folk dance education in higher education institutions. The triangulation matrix () illustrated a strong alignment between the quantitative data and qualitative themes, reinforcing the study’s findings.
5 Discussion
5.1 Significance of the Findings
The findings of this study bear substantial significance for comprehending and advancing ethnic folk dance education within higher education institutions. Quantitative analysis demonstrated that students’ perceptions of curriculum relevance and their satisfaction with teaching methods are robust predictors of their overall educational experience. This highlights the pivotal role of curriculum design and pedagogical strategies in fostering student engagement and satisfaction. While mean scores and standard deviations indicate generally positive perceptions and satisfaction, the observed variability suggests opportunities for aligning curricula more closely with student expectations and employing a broader spectrum of teaching methods.
Regression analysis revealed a significant positive correlation between curriculum relevance and teaching methods, underscoring the necessity of a holistic approach to educational reform. This implies that enhancing the cultural relevance of the curriculum and innovating teaching practices can substantially elevate student satisfaction and overall educational outcomes.
Factor analysis identified pivotal underlying factors, including cultural authenticity, pedagogical innovation, student engagement, infrastructure support, and community involvement. These factors collectively provide a comprehensive framework for understanding the multifaceted dimensions of ethnic folk dance education. The prominence of cultural authenticity underscores the critical importance of preserving the integrity of ethnic dance forms, which is essential for the preservation of cultural heritage.
5.2 Innovations in the Study
A notable innovation of this study is its mixed-method approach, which amalgamates quantitative and qualitative data to offer a more nuanced understanding of ethnic folk dance education. This methodological triangulation not only validates the findings but also enriches the perspective, providing a more holistic view. The application of a triangulation matrix to align quantitative findings with qualitative themes represents a novel technique that enhances the robustness of the analysis.
Additionally, the study’s comprehensive focus on student, instructor, and administrative perspectives offers an inclusive view of the educational ecosystem. This multi-stakeholder approach, relatively rare in ethnic dance education research, ensures a balanced and inclusive perspective.
The identification of specific factors such as pedagogical innovation and community involvement also constitutes a significant contribution. These factors are frequently overlooked in traditional educational research but are vital for the sustainable development of ethnic folk dance education.
5.3 Limitations of the Study
Despite its strengths, the study is subject to several limitations that necessitate consideration. Firstly, the sample size, though diverse, may not fully represent all higher education institutions offering ethnic folk dance programs, potentially limiting the generalizability of the findings. Future research should aim to expand the sample size and include a broader array of institutions to enhance representativeness.
Secondly, reliance on self-reported data from surveys and interviews may introduce biases, as participants’ responses could be influenced by personal experiences and perceptions, which may not accurately reflect the broader reality. Incorporating additional objective measures, such as observational data from classroom interactions, could help mitigate this limitation.
Thirdly, the study’s focus on specific ethnic dance forms may restrict the applicability of the findings to other ethnic dance traditions. Each ethnic dance form is embedded in a unique cultural context with distinct educational needs, and the identified factors may not be universally applicable. Future research should explore a wider range of ethnic dance forms to validate the findings across diverse cultural contexts.
Lastly, the cross-sectional design of the study provides a snapshot of the current state of ethnic folk dance education but does not capture longitudinal changes. Longitudinal studies are needed to understand the evolution of these programs over time and the long-term impacts of educational reforms.
In conclusion, while this study offers valuable insights and innovative approaches, it is imperative to acknowledge these limitations in interpreting and applying the findings. Future research should strive to address these limitations to deepen our understanding of ethnic folk dance education in higher education institutions.
6 Conclusion
6.1 Summary
This study examines the reform of ethnic folk dance education within higher education institutions, focusing on the preservation and transmission of traditional cultural heritage. Employing a mixed-method approach, the research synthesizes quantitative data from surveys and questionnaires with qualitative insights derived from interviews and observational data, thereby offering a comprehensive analysis.
6.2 Key Findings
Quantitative analysis indicated that students’ perceptions of curriculum relevance and their satisfaction with teaching methods are significant predictors of their overall satisfaction with ethnic folk dance programs. Descriptive statistics revealed moderate to high levels of satisfaction with teaching methods (mean score: 4.10) and curriculum relevance (mean score: 3.45). Regression analysis confirmed a positive correlation between these variables and overall satisfaction (p < 0.01). Factor analysis identified five pivotal factors influencing the student experience: cultural authenticity, pedagogical innovation, student engagement, infrastructure support, and community involvement.
Qualitative findings corroborated these themes, emphasizing the necessity of maintaining cultural authenticity, innovating teaching methods, enhancing student engagement, ensuring robust infrastructure, and fostering community involvement. The triangulation of quantitative and qualitative data reinforced these conclusions, underscoring the multifaceted nature of effective ethnic folk dance education.
6.3 Contributions to the Field
This research makes substantial contributions to the domains of cultural heritage education and dance pedagogy. It provides empirical evidence advocating for the integration of traditional cultural elements into contemporary educational frameworks, thereby enhancing the relevance and efficacy of ethnic folk dance programs. Additionally, the study offers a comprehensive framework for understanding the interplay between various factors that influence the success of such programs, which can guide future research and policy formulation.
6.4 Practical Applications and Recommendations
The findings of this study have several practical implications for the reform of ethnic folk dance education in higher education institutions: